
ReachPlaces
App Design
Role
UX Designer
UI Designer
Graphic Designer
Branding
Duration
Nov ‘21 - Jan ‘22
2 months
Tools
Figma
Adobe Illustrator
Overview
What is ReachPlaces?
ReachPlaces is an app that rewards customers with CityDollars (digital currency) for supporting and engaging with their favorite local businesses. They can use CityDollars instead of cash, credit or debit cards for purchases from any merchant participating in their local marketplace or city.
Client Goals
The initial project scope was introduced to the City of Dublin, CA to launch the ReachPlaces app. The City of Dublin desired a streamlined app to focus on building connections within the local community.
Initial Research
01. Analyze similar community, cash back, and/or rewards apps to find strengths and weaknesses
02. Find what users look for in community/cash back apps and why they use it
03. Find pain points of user’s experience using similar apps
04. Discover features that users find helpful and incentivize them to use
Competitive Analysis
Since ReachPlaces was a new concept, there weren’t as many similar apps to do a competitive analysis. However, I took inspiration and based research from existing apps such as Dosh, Rakuten, Swarm by Foursquare, and Yelp. Apps that are consumer facing, dealing with merchants/storefronts, and purchasing.
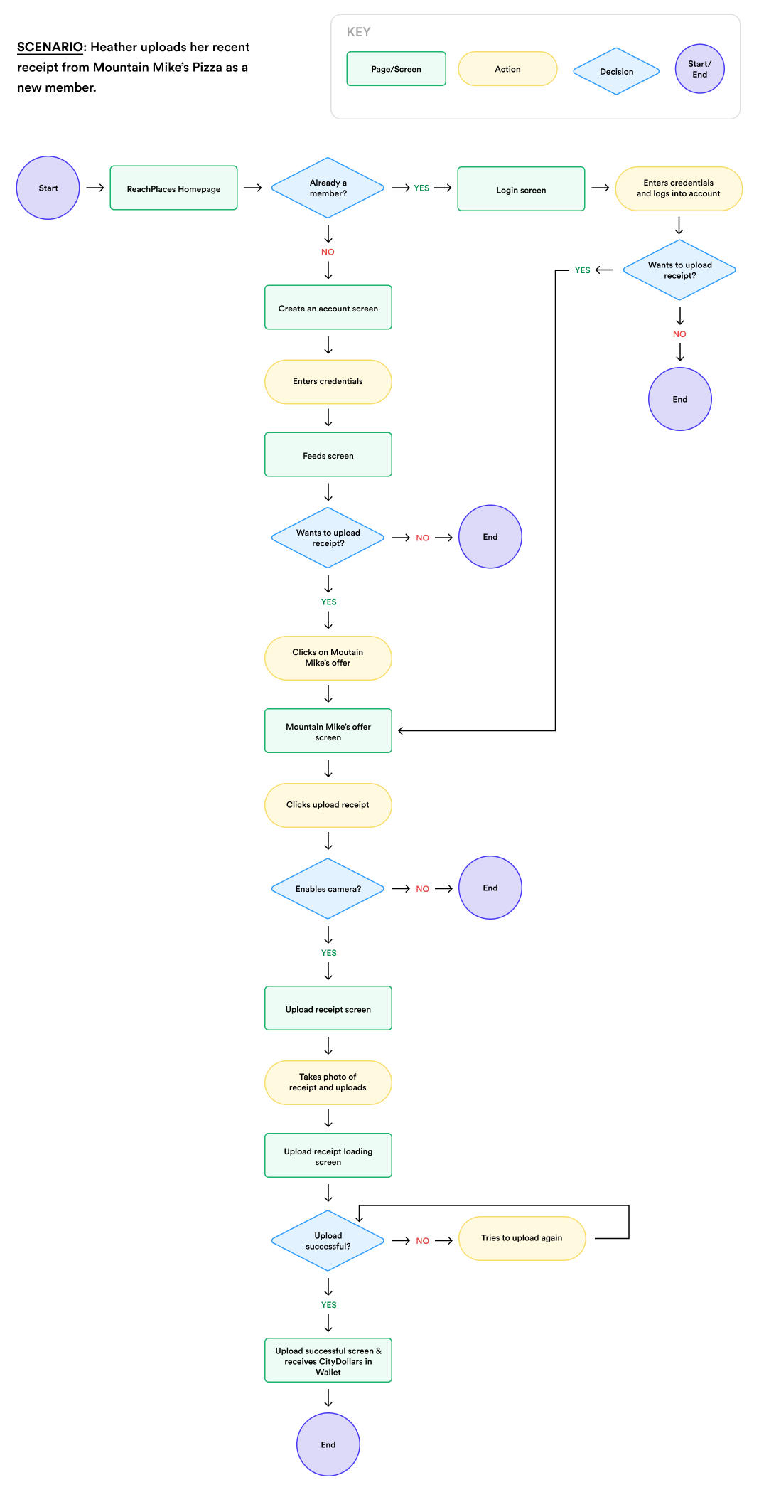
User Flow
Before designing sketches & hi-fi wireframes, I created a user journey where a new member would complete a task through individual steps.
Design
While establishing the ReachPlaces App’s brand identity, I was heavily inspired by the community and neighborhood aspect of the design. I collaborated with the entirety of the Reach company to find the tonality of the app by presenting inspiration images and example apps along with key buzzwords to build off the designs.
Although, the ReachPlaces app was in association with the original Reach app, we wanted to upgrade the brand design to show they were separate apps.
Lo-Fi Wireframes
Style Guide
+ UI Kit
App Final Designs
Next Steps
Revisions
Make iterations based on usability testing findings.
Test
Refine the product design and test with different demographics and other cities across the country.
Hand Off
Continue to meet with the engineers to enhance the UI designs to be exact spacing, style, branding, etc.